Chapter 2. User's Guide for the DocBook DTD

[Prev] [Next]


2.9 Synopses

TBS: how to choose between the synopsis elements.

Synopsis

[Graphic: Figure from the text]

Synopsis contains a mixture of one or more LineAnnotation elements, Graphic elements or inline objects from the %para.char.mix; mixture, in any order. Synopsis has an optional Label attribute.

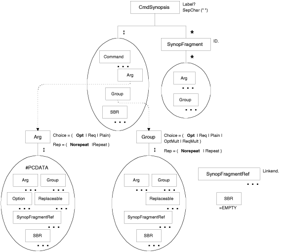
CmdSynopsis

[Graphic: Figure from the text]

CmdSynopsis contains a mixture or one or more Command, Arg, Group, SBR, in any order followed by any number of SynopFragment elements. CmdSynopsis has a Sepchar attribute, which indicates the character that should be used to separate command and all top-level arguments (an alternative value might be Δ), and an optional Label attribute.

SynopFragment contains a mixture of any number of Arg or Group elements in any order. SynopFragment has a required Linkend attribute to link to related information.

Arg contains a mixture of one or more Arg, Group, Option, Replaceable, SynopFragmentRef, SBR, and #PCDATA in any order. Arg has a Choice attribute which indicates whether an argument must be supplied (this default is optional); and a Rep attribute, which indicates whether the argument is repeatable (this default is Norepeat).

Group contains a mixture of one or more Arg, Group, Option, Replaceable, SynopFragment, SynopFragmentRef, and SBR elements, in any order. Group has a Choice attribute, which indicates whether an argument must be supplied (this default is optional); and a Rep attribute, which indicates whether the argument is repeatable (this default is Norepeat).

SynopFragmentRef contains RCDATA and has a required Linkend attribute to link to related information.

FuncSynopsis

[Graphic: Figure from the text]

FuncSynopsis contains an optional FuncSynopsisInfo and either one or more FuncPrototype elements or a repeatable block containing a FuncDef and Void, or a FuncDef and VarArgs, or a FuncDef and a series of ParamDef elements. FuncSynopsis has an optional Label attribute.

FuncSynopsisInfo contains a mixture or any number of LineAnnotation and inline elements from the %computer.char.mix; mixture, in any order. FuncSynopsisInfo has a Format attribute set to ``linespecific,'' indicating that line breaks and leading white space are significant.

FuncDef contains a mixture of any number of Replaceable, Function, and #PCDATA in any order.

ParamDef contains a mixture of any number of Replaceable, Parameter, FuncParams, and #PCDATA, in any order.

FuncPrototype contains the same markup as FuncDef and ParamDef. It provides a wrapper element for this markup.


[Prev] Formal and Informal Tables
[Next] Formal, Informal, and Inline Equations
[User's Guide Home] [Davenport Group Home]